任何事物,如果分类方式模糊不清,就如同前言不搭后语的文章,还没来得及表达自己的观点,就被自己混乱的逻辑打败。这种事情在中国的工业软件界经常发生。
在诸多工业软件相关的研究报告和文章文献中,槽点满满的工业软件分类,如同报告和文献的疤痕,既不美观,还隐隐作痛。但天下苦其久矣,根深蒂固、无从下手,于是只能选择“一叶障目不见泰山”。
今天我们就来聊一聊,清爽利落无瑕疵的工业软件分类到底该什么样?
原有工业软件分类
二三槽点
工业软件有一种约定俗成的分类方法,分为研发设计、生产制造、运营维护、经营管理等四类,显然是希望涵盖业务(研发、生产和运营)和管理两个维度。

但约定俗成,并不等于公式定理。当前的工业软件分类有疵,但多数人都因为“无解”而选择了“无视”。
例如,研发设计类中的产品数据管理(PDM),在过去主要在研发阶段发挥作用,但显而易见,如今已经跨越周期发挥作用,直到后期生产阶段。
再如产品生命周期管理(PLM),早已摆脱研发阶段的束缚,参与到产品有关的生产、制造、运维、报废全周期流程当中。
业务维度包含了三个阶段,但销售和供应当属业务维度,但并不包含在内,而是放在经营管理类。这样,非但业务不完整,管理维度也含混不清。经营管理应该涉及业务全流程,而销售和供应只是业务的一个阶段。
经营管理类还存在其他分类混乱问题,例如将人力资源、财务管理等内部管理与项目管理和质量管理这样的外部管理放在一起,无形增加了复杂性。更遑论需求管理、采购管理、知识管理、成本管理等无处安放。
那么,一个没有“槽点”的工业软件分类,该是什么样子呢?
工业软件分类新图谱
相互独立,完全穷尽
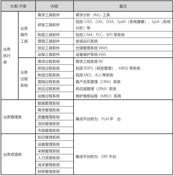
依照麦肯锡的MECE(Mutually Exclusive Collectively Exhaustive)的“相互独立,完全穷尽”原则,我们提出按照企业经营活动的特征来进行分类。任何企业,其经营都有三个条线:主营业务、业务管理和业务资源。其中:

1.主营业务包括需求、研发、生产、营销、供应和运维等阶段。展示公司的核心业务和使命,接纳需求、开展业务、输出价值;
2.业务管理包括数据、需求、质量、项目、市场等贯穿业务阶段的全生命周期的管理领域,是企业提高效率、降低成本、达成目标的手段,是做大企业的武器;
3.业务资源包括知识、设备、采购、人力、成本、财务等支撑主营业务的,贯穿全生命周期的资源,是企业业务能力的保障,也是竞争力和优势的直接呈现,是做强企业的基石。
在理想情况下,这三个维度的各个阶段、各个领域以及各种资源都具有相应的工业软件支撑。

主营业务,由多个价值产生价值链。每个阶段有不同的工业软件,不存在重叠。主营业务每个阶段还可能包括单项操作需要的软件和多项操作集成所需的过程软件。
业务管理是全周期、覆盖全流程的。过去,不同软件进行不同业务的管理,现在慢慢归并成更大的范畴PLM软件。因此,PLM狭义上是一种软件,广义上是一种范畴。
业务资源同样是全周期、覆盖全流程的。过去,不同软件进行不同资源的管理,现在逐渐归并到ERP的范畴。同样,ERP既是一种软件,广义上是一种范畴。

其实,业务资源和业务管理之间并非没耦合性,所以,准确来讲,企业经营不是三条线,而应该是三维坐标系。中间水平轴是传统的产品或主营业务,另一水平轴是业务管理(PLM),垂直的是业务资源(ERP),从而构成立体的工业软件图谱,更能反映真实的企业现状。
综上所述,新的工业软件分类是通过分解工业软件特征,打造更加完整全面系统,是比较符合工程实际的图谱。从企业经营三个维度出发来分类,才不会挂一漏万,也不会支离破碎。
最终,我们形成如下分类:
工业软件按照企业经营活动的特征进行分类

本文最后更新于 2023-05-28,某些信息具有时效性,若有错误或已失效,需要更改请留言修改